校长信箱
| 招生热线0377-62066666
搜索网站内容
搜索内容
搜索
×
首页
学校概况
学院简介
学院章程
现任领导
组织机构
招生信息
教育教学
教务工作
科研工作
人才培养
教学成果
实验实训中心
图书馆
学生工作
学工动态
校团委
思想教育
学生资助
心理健康
教学院系
珠宝玉雕学院
产品设计学院
造型艺术学院
商学院
人文艺术学院
现代技术学院
马克思主义学院
五年制教学部
党建专题
党建动态
理论学习
廉政建设
虚仿中心
智慧校园
联系我们
公示公告
新闻中心
学校要闻
学校资讯
公示公告
招生就业
公示公告
当前位置:
首页
/
新闻中心
/
公示公告
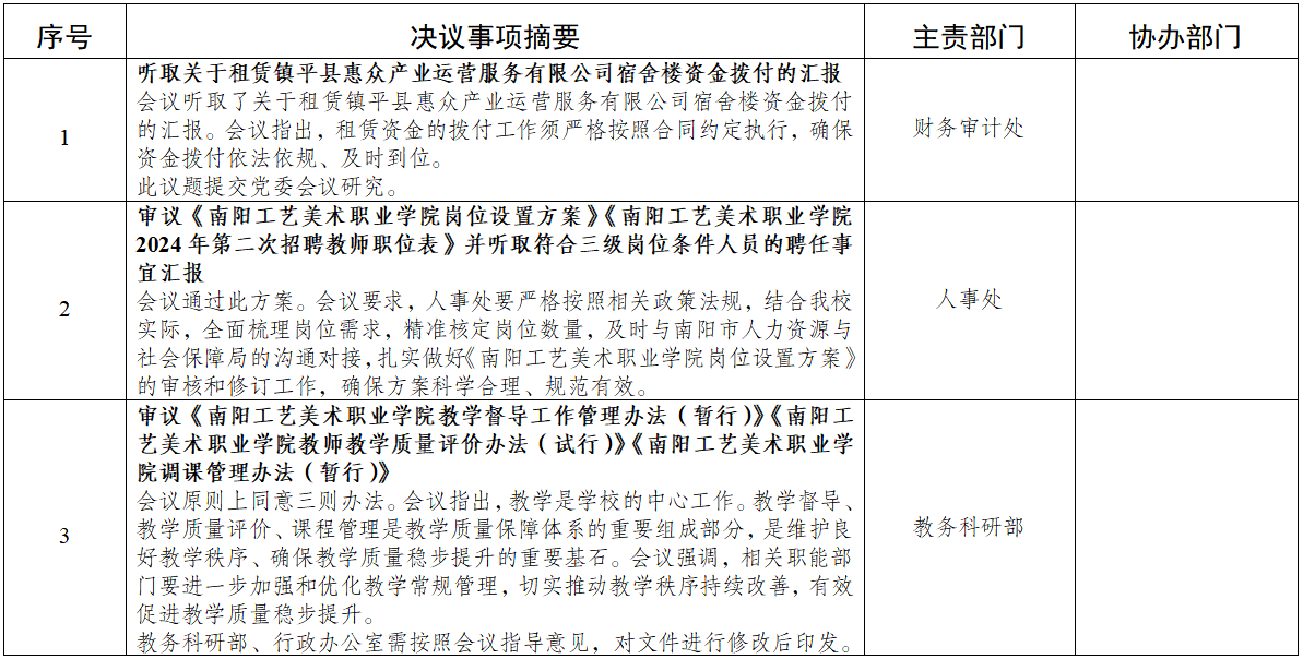
2024年第13次校长办公会议决议事项清单
发布日期 2024-12-09 浏览次数 22
专题网站
镇平县工艺美术中等职业学校
镇平县教育体育局
南阳市教育局
河南省教育厅
行业前沿
中国轻工业联合会
中国轻工珠宝首饰中心
河南省玉石文化产业协会
中国工艺美术协会
兄弟院校
苏州工艺美术职业技术学院
上海工艺美术职业学院
湖南工艺美术职业学院
CopyRight © 版权所有: 南阳工艺美术职业学院 备案号:
豫ICP备17042630号-2