根据《事业单位人事管理条例》(国务院令第652号)及省、市事业单位公开招聘有关政策规定,结合学校工作需要,面向社会公开招聘教师100名,现公告如下:
一、学校简介
南阳工艺美术职业学院是经河南省人民政府批准,教育部备案,于2023年1月新组建的一所公办全日制专科层次高等职业院校。学校位于拥有“中国玉雕之乡”“中国地毯之乡”“中国民间艺术之乡”等美誉的南阳市镇平县,占地面积320亩,建筑面积20万平方米。现有专任教师396名,其中高级教师190人,双师型教师122人。这里毗邻镇平县省级生态湿地赵河公园和国家AAAA级旅游景区国际玉城,交通发达,风景如画,环境宜人。
学院开设3年制大专专业13个(宝玉石鉴定与加工、玉器设计与工艺、艺术设计、电子商务、雕刻艺术设计、音乐表演、健身指导与管理、人工智能技术应用、大数据技术、新能源汽车技术、智能制造装备技术、电梯工程技术、应急救援技术),2年制大专专业3个(玉器设计与工艺、大数据技术、新能源汽车技术)。各专业均建有设施完善的校内实训基地,各类教学及仪器设备价值6200万元,图书馆藏书17万册,电子读物24万余件,各种期刊80余种。
学校始终坚持社会主义办学方向,突出“特色办学、创新发展”理念,以立德树人、能力为重、服务需求为办学宗旨,立足南阳,服务河南经济建设。积极深化内涵建设,培育特色专业品牌,走“规范化、精细化、特色化”发展之路,努力朝着建设省内领先、国内一流、国际有影响力的高职强校目标奋勇前进!
二、招聘岗位、专业及人数
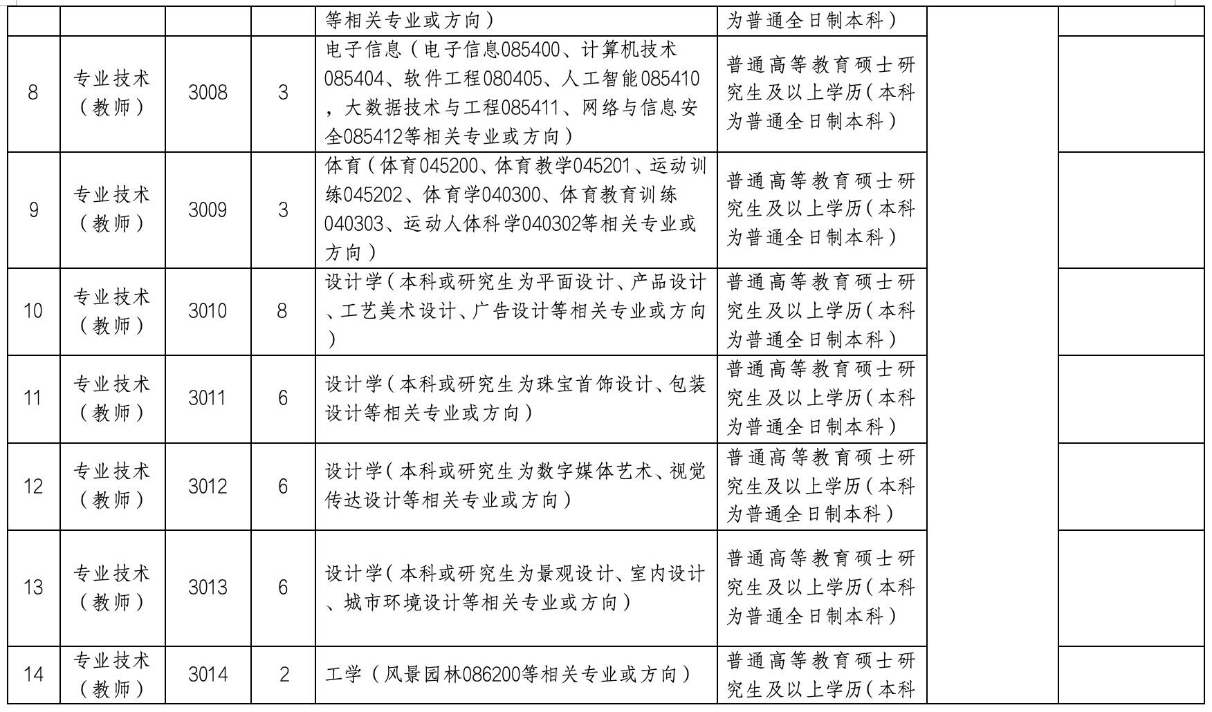
根据我校专业技术人员岗位空缺情况和学校发展需要,公开招聘工作人员100名。具体岗位及条件详见职位表。
三、招聘条件和岗位
(一)应聘人员必须具备的基本条件及招聘岗位要求
1.具有中华人民共和国国籍;
2.遵守宪法和法律,具有良好的品行;
3.具备报考岗位所必需的基础理论和专业知识,符合报考岗位的学历、学位以及其它要求,聘用后能按照用人单位要求及时到岗工作;
4.报名时已取得相应学历、学位(2024年应届毕业生应当于用人单位聘用前取得毕业证、学位证) ,对于报考岗位要求的政治面貌、资格证书等其他资格条件,报考者应当在报名前具备相应资格条件;
5.年龄应符合各岗位要求(30周岁以下要求1994年1月1日以后出生,35周岁以下要求1989年1月1日以后出生,40周岁以下要求1984年1月1日以后出生,45周岁以下要求1979年1月1日以后出生),“年龄”表述中的“*年1月1日以后出生”和“学历、学位”表述的“及以上”均包括“含”;
6.具有正常履职所需的身体条件;
7.具备拟录用职位要求的其他资格条件。其中专业条件按照教育部和国务院学位办下发的《研究生教育学科专业目录》执行,具体按以下原则掌握:职位专业要求为专业(学科)门类的,即该门类所包含的专业和学科均符合要求;专业要求为专业类或一级学科的,即该专业类或一级学科所包含的专业或二级学科均符合要求;对于专业目录、学科目录中没有具体对应的自设学科(专业)和境外留学专业,参照主要课程、研究方向、学习内容和职位专业需求等综合判断。
8.在全日制学校就读期间参加社会实践、实习、兼职等不能视为工作经历。
9.本次招聘所设专业不区分专业硕士和学术硕士。
(二)有下列情形之一的不得参加应聘
1.受过刑事处罚的人员,以及刑事处罚期限未满或者涉嫌违法犯罪正在接受调查的人员;
2.现役军人、试用期内的公务员和试用期内的事业单位工作人员以及普通高等院校在读的非2024年应届毕业生;
3.被开除中国共产党党籍的人员、被开除公职的人员,以及尚未解除党纪、政纪处分或正在接受纪律审查的人员;
4.被依法列为失信联合惩戒对象的人员;
5.曾在公务员招录、事业单位公开招聘考试中被认定有舞弊等严重违反招聘纪律行为还在禁考期的;
6.国家和省另有规定不得应聘到事业单位的人员。
四、招聘程序
(一)信息发布
南阳市人力资源和社会保障局网站(http://rensheju.nanyang.gov.cn/)、南阳市人事考试网(http://www.nyrsksw.com/)和南阳工艺美术职业学院网站(http://www.nygymy.com/)为本次招聘工作专用网站。通过媒体、公告等形式向社会公布招聘数额、招聘条件及招聘办法。公告发布时间不少于七个工作日。
(二)报名与资格审查
本次招聘考试,采取网上报名方式进行。
1.提交报名申请及初审
2024年6月19日9:00至6月22日17:00,报考者登录南阳市人事考试网(www.nyrsksw.com),点击“南阳农业职业学院、南阳科技职业学院、南阳工艺美术职业学院公开招聘报名入口”进入网上报名系统,按要求提交报名申请并上传本人近期免冠正面证件电子照片(红底、蓝底、白底均可,jpg格式,利用图片软件制作时,照片宽高比例约为1.3:1.6,大小为130×160像素,30kb以下,最终效果以输出后的大小为准)。报考者只能选择一个专业岗位进行报名,报名与考试时使用的有效身份证必须一致,多报者无效。
报名申请被接受后,请牢记报名密码。身份证号和密码是报考者查询报名资格审查结果、网上缴费、下载打印准考证和成绩查询等事项的重要依据,请妥善留存。
报名前,报考者须仔细阅读并签订报考事业单位诚信承诺书,确保提交的报考申请信息全面、真实、准确、有效;须全面了解职位要求,与自身情况一一对照,自行判断是否具备相应的资格条件,理性、慎重选择报考职位,避免误报、错报。因误报、错报职位或提交虚假信息所产生的一切后果,由报考者本人承担。
面试前,将对参加面试确认人员进行现场资格审查,资格审查不合格的,不得参加面试。资格审查工作贯穿面试确认之后考试聘用各环节,在任何一个环节发现报考者与招考职位要求的资格条件不符或弄虚作假骗取报考资格的,查实后按违纪违规行为取消其考试、聘用的资格。
2.报考资格审查
用人单位根据招聘资格条件对报考者填报的信息进行资格初审。报考人员可在填报信息后及时登录原报名网站查询是否通过资格审查。通过报考资格初审的人员,不能再报考其他职位;报考申请尚未进行初审或未通过报考资格初审的人员,可以改报其他职位。报考资料不全或电子照片不符合要求的,报考者应及时补充或更换并按要求再次提交审查。
3.网上缴费
资格审查通过后,2024年6月19日9:00至 6月23日17:00,考生登录报名网站缴纳笔试考务费30元/科。报考人员须自备银联卡,开通网上银行功能并存入足够缴费的金额。未按期缴费的视为自动放弃。缴费完成后,考生须自行打印《报名登记表》两份,面试资格确认期间要提供该材料以验证考生报名情况。
4.打印准考证
报名成功的考生,请在2024年6月27日9:00至6月30 日9:30期间登录原报名网站打印本人准考证(A4纸)。报考人员应妥善保管准考证,一旦进入面试,需在面试资格确认时提交验证。
报考人员应认真阅读关于本次考试的公告内容,确定本人符合招聘岗位报名条件。如果本人不符合考试报名条件但进行了网上报名,本人的报考资格、笔试成绩无效,已经缴纳的考试费用不予退回,由此产生的一切后果由考生本人承担。
建档立卡贫困户家庭和最低生活保障家庭的报考人员,可免缴笔试考务费。通过报名资格初审后,于2024年6月21日(上午8:30-11:30,下午15:00-17:00),到南阳市人事考试中心(白河南兴隆路3号人力资源大厦1205房间)办理免缴费用手续。
免缴笔试考务费的报考人员应提供以下材料:享受国家最低生活保障金的城镇家庭的考生须携带其家庭所在地的县(区、市)民政部门出具的享受最低生活保障的证明(原件和复印件)和低保证(原件和复印件);农村绝对贫困家庭的考生凭其家庭所在地的县(区、市)相关部门出具的特困证明(原件和复印件)和特困家庭基本情况档案卡(原件和复印件)。
(三)注意事项
通过资格审查的人数与招聘岗位的比例大于3:1的,采取笔试、面试的方法进行;等于或小于3:1的,采取直接面试的方法进行;仅为1:1的,在保证质量、不降格以求的前提下,采取直接考核的方式进行。
(四)加分政策
按照《中共河南省委办公厅转发省委组织部等6部门关于进一步加强大学生村干部工作的实施意见的通知》(豫办﹝2012﹞36号)《河南省人民政府、河南省军区关于进一步加大大学生征集力度的意见》(豫政〔2016〕53号)规定要求,参加南阳市“大学生村干部”计划在农村任职期满且年度考核合格的大学生村干部和退役大学生士兵(即按照国家招生计划统一录取的全日制普通高等院校毕业生入伍,服现役期满退役的士兵<含毕业学年入伍并在服役期间取得学历的>;按照国家招生计划统一录取的全日制普通高等院校学生在校期间入伍,服现役期满退役后复学取得学历的退役士兵;服现役期间取得国家承认的相应学历的退役士兵)。笔试成绩加5分。符合多个加分条件的,不能重复加分。大学生村干部、退役大学生士兵已公开招聘为事业单位工作人员或招录为公务员的,不再享受加分政策。退役大学生士兵须符合以下条件:1.户籍、入伍地均在河南省内的;2.户籍为河南省内、在外省高校入伍的;3.户籍为外省(市),在河南高校入伍的。
享受以上加分政策的报考人员,于2024年7月1日(上午8:30-11:30,下午15:00-17:00)携带相关材料到南阳工艺美术职业学院综合楼三楼办公室(南阳市镇平县玉源大道西侧)提交加分申请,逾期未参加加分资格审核的视为放弃加分。加分人员情况经审核汇总在南阳市人力资源社会保障局网站(http://rensheju.nanyang.gov.cn/)进行公示,公示期3天。
大学生村官提供材料:⑴本人任职所在的县(市)组织部门证明,证明内容包括:姓名、性别、身份证号、在××县××乡××村任××职务,任职期限为××××年××月至××××年××月。⑵本人有效身份证原件、复印件。⑶本人符合报名条件的毕业证原件、复印件。退役大学生士兵提供材料:⑴本人有效身份证;⑵本人入伍通知书。⑶本人退伍证。⑷本人符合报名条件的毕业证。(以上加分材料原件和复印件各一份)。
(五)笔试
1.考试科目
笔试科目为教育基础知识,内容包含时事政治、教师职业道德、教育学、心理学,主要测评应聘者胜任岗位工作所需要的知识水平和业务素质。
本次考试不指定考试辅导用书,不举办也不委托任何机构或个人举办考试辅导培训班。任何以事业单位考试命题组、考试教材编委会、事业单位主管部门授权等名义举办的有关事业单位招聘考试辅导班、辅导网站或发行的出版物、微信公众号等,均与本次考试无关,敬请广大报考者提高警惕,切勿上当受骗。
2.时间安排
笔试时间为2024年6月30日,具体安排以笔试准考证为准。应聘人员应按照准考证上确定的考试地点、考场参加考试。参加考试时,必须同时携带准考证和与报名时一致的本人有效身份证。
笔试成绩计算:笔试成绩=笔试考试得分+政策加分。
笔试成绩满分100分,占总成绩的40%,成绩保留到小数点后两位。
(六)面试
1.根据笔试成绩,按拟聘职位l:3的比例从高分到低分确定参加面试人员。若最后一名成绩并列,同时进入面试。笔试有缺考、作弊的,不得进入面试。同一招聘岗位因报考者自动放弃或被取消面试资格而造成达不到面试比例的,从该岗位笔试成绩由高分到低分的顺序依次递补。
2.进入面试的人员须在面试前按要求进行面试确认。面试确认的时间、地点,将在本次公开招聘考试专用网站公布。逾期不到的,视为自动放弃面试资格。
3.面试前,由事业单位或其主管部门进行资格复审。进入面试的人选须出具的证件和材料是:按照所应聘岗位条件要求能够证明自己资格条件的身份证、毕业证、学位证、笔试准考证、《报名登记表》(报名成功后及时打印)、教育部学历证书电子注册备案表、学位认证报告和岗位要求的其他证明等相关证件资料原件及复印件。在网上报名时填报情况不实不符合应聘条件的考生,取消其面试资格。
注意:
(1)在职人员报考前需经原单位同意。
(2)要求工作经历的岗位需提供社保证明和劳动合同(行政事业单位提供工资审批表),工作经历年限截至本公告发布之日。
(3)2024年应届毕业生应当在用人单位聘用前取得相关证件,否则不予聘用。
4、面试异地命题,聘用异地考官。
面试满分100分,占总成绩的60%,成绩保留到小数点后两位。面试成绩低于60分者不予录用。
招聘硕士研究生及以上学历的岗位,如果直接参加面试,考试总成绩为面试成绩。报考同一职位参加面试人员不能形成竞争的(即实际参加面试人数与拟招聘人数的比例未超过1:1的),该岗位考生直接进入考核。
(七)体检和考察
根据考试总成绩按拟聘职位1:1的比例从高分到低分确定参加体检考察人员(总成绩并列时,依次按笔试成绩、面试成绩、学历层次高低确定参加体检人员。如果均相同,则加试面试,排出名次)。
体检标准参照《河南省教师资格申请人员体格检查标准(2017年修订)》有关规定执行。体检对象放弃体检或因体检不合格出现招聘岗位缺额的,可在同岗位应聘人员中,按考试总成绩从高分到低分依次等额递补。
体检合格人员即为考察对象,考察主要是对考生的政治表现及有无违法违纪现象进行审查,同时对考生报名资格条件进行复查。
考察阶段因考察不合格出现招聘岗位缺额的不再递补,因自愿放弃出现招聘岗位缺额的按考试总成绩从高分到低分依次等额递补。
(八)公示与聘用
对通过笔试、面试、体检、考察的人员,按有关规定向社会进行公示,公示时间为7个工作日。公示无异议后办理有关人事手续。新招聘的人员按规定实行试用期制度,同时签订聘用合同。试用期满合格的,予以正式聘用;不合格的,取消聘用资格。
报名者凡在规定的时间未参加笔试、面试、体检、考察的,均视为自动放弃招聘资格。
五、纪律与监督
(一)实行回避制度。凡参与本次公开招聘的工作人员在办理聘用事项时,涉及与本人有亲属关系或者其他可能影响招聘公正的,按有关规定一律实行回避制度。
(二)严格纪律。严肃考风考纪,自觉抵制不正之风的干扰。无论是工作人员还是报考人员,要严格执行招聘教师政策,确保招聘教师质量。严禁在招聘工作中徇私舞弊、弄虚作假,对违反规定的人员,一经查实,将按有关规定进行严肃处理。要做到信息公开、过程公开、结果公开,接受社会及有关部门的监督。
六、其它事项
(一)南阳市人力资源和社会保障局网站(http://rensheju.nanyang.gov.cn/)、南阳市人事考试网(http://www.nyrsksw.com /)和南阳工艺美术职业学院网站(http://www.nygymy.com/)为本次事业单位招聘工作专用网站。有关考试招聘的信息及相关事项,均通过上述网站进行发布,不再单独通知考生本人,请考生随时关注网站信息。未按有关通知要求执行的考生,视为自动弃权。
(二)报考者提交的信息和提供的有关证件、材料必须真实有效,资格审查贯穿公开招聘工作全过程,凡发现报考者与拟聘用岗位所要求的资格条件不符以及提供虚假材料的,取消其考试、聘用资格。在职人员报考前需经原单位同意。
(三)本次考试不指定考试辅导用书,不举办也不委托任何机构举办考试辅导培训班。
(四)记入诚信档案库的情况:
1.报名及资格审查时提供虚假信息的;
2.考试过程中有作弊行为的;
3.违背考试纪律要求的。
未尽事宜,由市人力资源社会保障局、南阳工艺美术职业学院负责解释。
南阳工艺美术职业学院咨询电话:0377-65950091
监督电话:0377-63192359
报名技术咨询电话:400-811-9816
重要提醒:南阳农业职业学院、南阳科技职业学院、南阳工艺美术职业学院3个单位公开招聘笔试同步进行,报考者只能选报其中一个单位1个职位,不能交叉报考,务必慎重选择,后果自行承担。




